Particle.news

Download on the App Store

Nature Study Introduces CloneSeq-SV to Track Resistant Ovarian Cancer Clones

The method blends single-cell genome profiling with serial blood-based monitoring to map how subpopulations evolve through treatment.

Overview

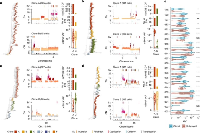
  • Memorial Sloan Kettering researchers report CloneSeq-SV, a workflow that links surgical tumor profiling to ongoing cell-free DNA tests in high-grade serous ovarian cancer.
  • Structural variants function as molecular barcodes in the bloodstream, allowing real-time tracking of distinct tumor subclones as therapy progresses.
  • The 18-patient study followed individuals from diagnosis through recurrence, revealing which cell populations survived or died off after standard treatments.
  • Resistant clones were often present at diagnosis and later expanded, frequently marked by oncogene amplifications, chromothripsis, and whole-genome doubling.
  • An illustrative case tied emergent ERBB2 amplification at recurrence to a durable response to trastuzumab deruxtecan, and the team plans larger, longitudinal evaluations and tests in other genomically unstable cancers.