Overview
- Researchers from Johns Hopkins and the NIH, with collaborators in the UK and Italy, report a Nature Medicine study identifying a plasma protein panel using machine learning after measuring roughly 3,000 proteins in samples from more than 600 participants.
- The model distinguished ALS from healthy individuals and other neurological conditions with over 98% reported accuracy across independent groups.
- Within a 23,000-participant UK Biobank cohort, 110 people who later developed ALS showed the signature in blood collected 10–15 years before onset.
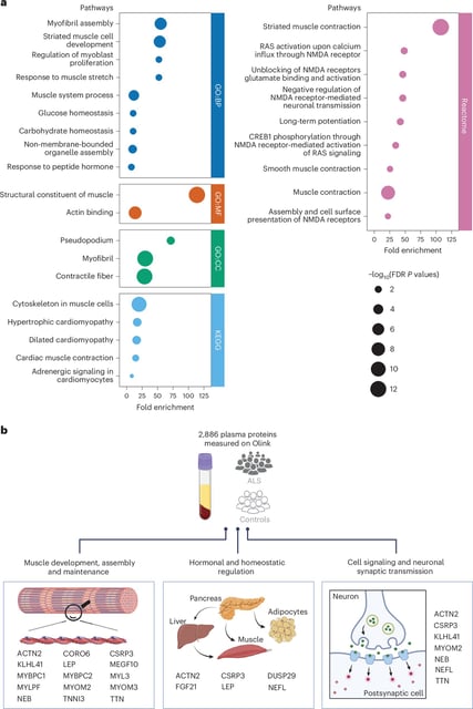
- Observed protein shifts implicate skeletal muscle function, nerve signaling and energy metabolism, and were not attributable to inherited genetic mutations.
- The team released the dataset publicly and disclosed a pending patent on the panel, with next steps including prospective trials, assay standardization and regulatory review.
 
 